자바스크립트 이벤트 : 버블링, 캡처링, 위임

자바스크립트의 이벤트에 관하여


event

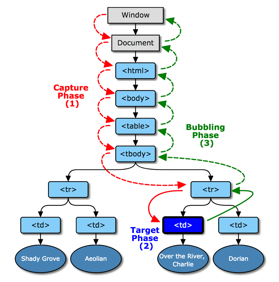
전체적인 이벤트의 흐름도이다 td를 클릭하면 어떻게 이벤트가 흐르는지 그림으로 표시된것이다. 빨간색 부분은 캡처링 초록색 부분은 버블링이며 아래에서 자세히 알아보도록 하자.

이벤트 버블링이란?


Bubbling

이벤트가 발생했을 때 하위(자식)에 있는 요소가 어떤 이벤트가 발생이 되면 상위(부모) 요소들로 전달하는 특성을 가지고 있다

<div class="event-click" onclick="alert('C')"></div>
    <div onclick="alert('B')"></div>
        <div onclick="alert('A')">EVENT-TEST</div>

위 코드와 같이 있으면 EVENT-TEST의 이벤트가 발생이 되면 상위 요소인 event-click까지 이벤트가 전파된다 즉 EVENT-TEST를 누르면 알림 창으로 A ⇒ B ⇒ C 순서대로 알림 창을 확인해볼 수 있다 이처럼 이벤트 버블링이란 이벤트가 발생하는 곳부터 상위 요소까지 전파가 되는 것이다.

이벤트 캡처링이란?


Capturing

버블링과 반대로 상위(부모)에서 이벤트가 발생이 되면 하위(자식) 요소로 전파가 되는 것이다

<div class="event-click" onclick="alert('C')"></div>
    <div onclick="alert('B')"></div>
        <div onclick="alert('A')">EVENT-TEST</div>

위 코드에서 상위 요소인 event-click에서 이벤트가 발생이 되면 제일 아래에 있는 하위 요소 EVENT-TEST까지 이벤트가 전파된다. 즉 버블링과 반대로 C ⇒ B ⇒ A로 전파가 된다.

event.stopPropagation() 과 event.preventDefault()의 차이점


event.stopPropagation()
만약 원하는 화면 요소의 이벤트만 실행하고 싶어 버블링이나 캡처링을 막고 싶을 때 사용한다 즉 이벤트가 상위 요소나 하위 요소로 전파되는 것을 막고 싶을 때 사용한다

event.preventDefault()
이 메서드를 알기 위해서는 a 태그를 잘 봐야 한다a 태그의 본 기능은 href=""를 통해 원하는 링크로 이동하는 기능이다 여기서 링크를 이동 시 페이지가 흰 화면이 되었다가 다시 나타나는 것을 누구나 한 번쯤 봤을 것이다 쉽게 말해 이 흰 화면이 되었다가 다시 나타나는 것을 막아주는 것이 preventDefault() 메소드이다 기본 이벤트를 막아주어 새로 고침 화면이 없어도 페이지 이동이 되는 것을 말한다.

두 가지 이벤트를 모두 사용하는 방법도 있으며 “return false”를 반환하면 된다.

이벤트 위임이란?


이벤트 위임이란 쉽게 말해 동적으로 노드를 생성하고 삭제할 때 각 요소에 대한 이벤트를 추가하지 않고, 상위 요소에서 하위 요소의 이벤트들을 제어하는 방식이다.

<ul id="itemList">
  <li id="apple">사과</li>
  <li id="banana">바나나</li>
  <li id="melon">메론</li>
  <li id="strawberry">딸기</li>
</ul>

위 코드와 같이 있으면 모든 li에 이벤트를 걸고 싶다면 `li` 하나하나에 모든 이벤트 걸어야 하므로 코드도 길어지고 매우 비효율 적이다 이럴 때 사용 할 수 있는 게 이벤트 위임인데 위에서 배웠던 버블링 또는 캡처링을 활용하는 것이다

document.getElementById('itemList').addEventListener('click', function(e) {
  var target = e.target
  if (target.id === 'apple') {
    // id가 apple일때 동작
  } else if (target.id === 'banana') {
    // id가 banana일때 동작
  } else if (target.id === 'melon') {
    // id가 melon일때 동작
  } else if (target.id === 'strawberry') {
    // id가 strawberry일때 동작
  }
})

// ( e.currentTarget : 태그 내용, e.target : 실제 클릭한 태그 내용)

이렇게 상위 요소에 이벤트를 걸어 놓고 캡처링을 이용하여 하위로 전파되는 속성을 이용하여 if 함수로 원하는 id 값에 맞는 이벤트를 사용할 수 있다.



Developer@YUN JAE J.
듣고, 읽고, 배운 것을 기록하며 성장하는 공간입니다 🍀